熱線:021-66110810,66110819
手機:13564362870

熱線:021-66110810,66110819
手機:13564362870
研究簡介:結腸癌是全球第三大致死性惡性腫瘤,2022年有超過190萬新病例和90.4萬死亡病例。目前結腸癌的主要治療策略包括手術切除、放療、化療、靶向治療和免疫治療?;熕幬锶?-FU通常通過靜脈注射和口服給藥,但會導致嚴重的全身副作用,尤其是對腸道的損害。因此開發一種能夠減少腸道毒性并增強化療效果的新策略具有重要意義。研究人員開發了一種新型的用于結腸癌治療的直腸栓劑——5-FU/CSN FAG,旨在通過局部協同氫化療實現高效低毒性的治療效果,基于H2的抗癌選擇性和正常細胞保護作用,提出了一種局部協同氫化療的新策略,以減輕副作用并提高治療效果,并通過脂肪酸甘油酯(FAG)封裝5-氟尿嘧啶(5-FU,結直腸癌治療的一線藥物)和硅化鈰納米顆粒(CSN)構建直腸栓劑(5-FU/CSN FAG)的新型抗癌制劑具有持續水解作用H2釋放行為,與5-FU釋放同步。栓劑治療3周,每天一次,不僅可以完全根除栓劑停藥后結腸腫瘤無腫瘤復發,還可以有效保護腸道免受化療損傷。研究從機制上講,CSN產生的H2通過清除過表達的活性氧和糾正能量代謝來降低5-FU對腸道中正常細胞的毒性,還通過CO信號通路抑制結腸腫瘤細胞的呼吸,幫助5-FU促進結腸腫瘤細胞凋亡。本研究開發的5-FU/CSN FAG栓劑為結腸癌的治療提供了一種新的策略,通過局部協同氫化療,不僅增強了化療效果,還顯著減少了藥物的副作用。這種栓劑具有高生物安全性和治療效果,具有很高的臨床轉化潛力。
Unisense微電極系統的應用
Unisense微電極被用于監測結腸腫瘤組織中氫氣(H2)的濃度變化。在給小鼠直腸給藥5-FU/CSN FAG栓劑后,使用氫氣微電極實時測量了小鼠結腸中H2的濃度變化。這一測量過程是在給藥后的不同時間點(0、1、2、6小時)進行的,以評估栓劑中CSN釋放H2的行為及其在結腸中的生物利用度。Unisense微電極能夠實時、動態地監測結腸組織中H2的濃度變化??稍u估栓劑中CSN的H2釋放行為,可以直接反映H2在體內的生成和分布情況。還可實現在不同時間點測量H2濃度,研究發現H2濃度在給藥后逐漸增加,并在6小時內達到150μm的峰值。獲得的測試數據表明,CSN能夠在結腸中持續釋放H2,且釋放量足以輔助化療藥物5-FU發揮更好的治療效果。Unisense微電極的監測H2濃氫氣濃度,還能夠評估栓劑的安全性,確認H2在結腸中的濃度足以對化療藥物5-FU產生協同作用,從而增強抗癌效果并減輕副作用。
實驗結論
將卡波姆、CSN和5-FU封裝到FAG基質中,成功制備了直腸栓劑系統,實現了H2和5-FU的高劑量、同步和持續共釋放。栓劑的大規模生產和質量控制都很容易實現,生產成本也相對較低。根據原位結腸癌小鼠模型的治療效果和組織學評價,每日直腸給藥5-FU/CSN FAG栓劑可在停用栓劑給藥后3周內徹底根除結腸腫瘤,且無復發。此外,CSN產生的H2抑制了5-FU對結腸組織的炎癥損傷。揭示了5-FU/CSN FAG栓劑氫化療治療療效增強和副作用減輕的機制。基于增強對結直腸癌的治療效果和顯著減少5-FU對正常結腸細胞/組織的毒副作用,將這種基于栓劑的氫化療轉化為人體臨床試驗非常有前途。它應該會給結腸癌患者帶來明顯的益處。證實了H2可以有效抑制炎癥性腸病引起的腹瀉。
圖1、直腸5-FU/CSN FAG栓劑介導的5-FU和H2在結腸中局部持續共釋放的示意圖,以及H2增強5-FU的抗癌功效和減輕5-FU對正常結腸細胞的副作用的機制。
圖2、CSN和5-FU/CSN FAG栓劑的表征。SEM圖像a)CSN,b)DLS測量的CSN尺寸分布,c)在25°C和37°C下加熱不同持續時間的5-FU/CSN FAG栓劑的數字圖像,以及d)5-FU/CSN FAG栓劑的熔解曲線,數字和e)在施用Cy5標記的5-FU/CSN FAG栓劑不同持續時間后離體提取的腸道組織的熒光圖像,f)結腸道熒光強度的相應定量分析。
圖3、CeSi2原料粉、300nm和50nm CSN的SEM圖像(a)及其在模擬結腸液中用氫微電極檢測的H2釋放行為(b)。
圖4、5-FU/CSN FAG栓劑的5-FU和H釋放行為。a)手b)5-FU/CSN FAG栓劑在37°C下在100 rpm搖動下在模擬結腸液中的釋放行為(n=3),c)熒光成像監測5FU-FITC/CSN FAG栓劑離體腸道內分布和代謝,d)結腸中相應的平均熒光強度(n=3),e)給予5-FU/CSN FAG栓劑后結腸和小腸中5-FU的濃度(n=3),f)施用5-FU/CSN FAG栓劑后0、1、2、6小時用氫電極微電極測量小鼠結腸內的氫氣濃度。
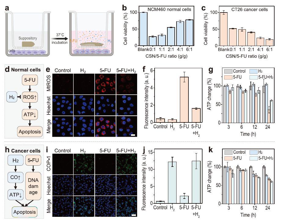
圖5、聯合氫化療的抗癌療效增強和副作用減輕機制。測量5-FU體外細胞毒性的方法示意圖a)5-FU/CSN FAG栓劑釋放的H2,b)CSN與5-FU不同質量比的5-FU/CSN FAG栓劑釋放的5-FU和H對NCM460細胞(n=5)和c)CT26細胞(n=5),d)降低5-FU對正常NCM460細胞的細胞毒性的擬議機制,e)不同處理下mtROS(紅色熒光)和Hoechst(藍色熒光)染色的NCM460細胞的共聚焦圖像,f)ROS水平的相應定量分析(n=5),g)不同處理NCM460細胞中的ATP水平(n=5),h)H增強5-FU對結腸癌CT26細胞的細胞毒性的擬議機制,i)不同處理下COP-1(綠色熒光)和Hoechst(藍色熒光)染色的CT26細胞的共聚焦圖像,以及j)不同處理下CT26細胞中CO的相應定量分析(n=5),以及k)ATP水平。
結論與展望
本研究開發了一種新型的用于結腸癌治療的直腸栓劑——5-FU/CSN FAG,旨在通過局部協同氫化療實現高效低毒性的治療效果。結腸癌是全球第三大致死性惡性腫瘤,傳統的化療藥物如5-氟尿嘧啶(5-FU)雖然有效,但常伴隨嚴重的全身副作用,尤其是對腸道的損害。提出了一種使用H2釋放納米材料/化療藥物共負載栓劑對結直腸腫瘤進行局部協同氫化療的策略。開發的5-FU/CSN FAG栓劑為結腸癌的治療提供了一種新的策略,通過局部協同氫化療,不僅增強了化療效果,還顯著減少了藥物的副作用。這種栓劑具有高生物安全性和治療效果,具有很高的臨床轉化潛力。5-FU/CSN FAG栓劑為結腸癌的治療提供了一種新的策略,通過局部協同氫化療,不僅增強了化療效果,還顯著減少了藥物的副作用。這種栓劑具有高生物安全性和治療效果,具有很高的臨床轉化潛力。Unisense微電極用于監測結腸腫瘤組織中氫氣(H2)的濃度變化,評估栓劑中CSN的H2釋放行為、H2的生物利用度、治療效果和安全性提供了直接證據。這些數據不僅支持了栓劑在結腸癌治療中的高效性和低毒性,還為臨床轉化提供了有力的科學依據。氫氣的藥理學定義尚不明確,其藥代動力學難以監測,這需要在未來的研究中解決。此外未來的研究還需要在特定動物模型中驗證氫氣對放化療藥物藥代動力學和生物利用度的影響,以進一步推動該栓劑的臨床應用。
相關新聞