熱線:021-66110810,66110819
手機:13564362870

熱線:021-66110810,66110819
手機:13564362870
Dissolved oxygen from microalgae-gel patch promotes chronic wound healing in diabetes
微藻凝膠貼劑中的溶解氧促進糖尿病患者的慢性傷口愈合
來源:Chen et al., Sci. Adv. 2020; 6 : eaba4311 15 May 2020
1. 論文摘要核心內容
本研究開發了一種基于活體微藻水凝膠貼片(AGP)的創新傷口敷料,用于治療糖尿病慢性傷口(如糖尿病足潰瘍):
作用機制:貼片中的聚球藻(Synechococcus elongatusPCC7942)通過光合作用持續產生溶解氧(TDO),穿透皮膚效率比傳統氣態氧療法(TGO)高>100倍(圖1H)。

療效驗證:
體外促進細胞增殖、遷移和血管形成(圖2);

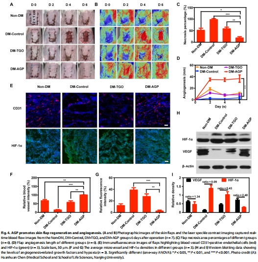
在糖尿病小鼠模型中加速傷口閉合(45%愈合率 vs. TGO的20%,圖3B),皮瓣存活率提升至82%(對照組僅3%,圖4C);


將慢性傷口轉化為急性愈合表型,下調缺氧因子HIF-1α,上調血管生成因子VEGF(圖3J, 4H)。
創新點:首款利用生物光合作用持續供氧的敷料,成本低廉(<1美元/片),兼具抗菌性。
2. 研究目的
1.解決臨床痛點:糖尿病慢性傷口因缺氧導致血管生成受損,傳統氧療(如高壓氧HBO、局部氣態氧TGO)滲透性差、作用短暫。
2.利用溶解氧優勢:溶解氧穿透皮膚深度(>700μm)遠超氣態氧(300μm),可直達深層組織(圖1H)。
3.開發可持續氧源:通過微藻光合作用實現持續、可控的氧釋放。
3. 研究思路
1.貼片設計與制備(圖1A-C):
核心結構:微藻包裹于海藻酸鈣水凝膠珠(直徑1mm),夾層為親水性聚四氟乙烯(PTFE)膜(允許氣體/水滲透,阻隔細菌)。
控氧機制:光照觸發光合作用產氧,黑暗時呼吸作用降低氧濃度(圖1D)。
2.體外驗證:
氧釋放動力學:Unisense電極證實光照下溶解氧濃度達600μM(圖1D),碳酸鈉添加進一步提升產氧量(圖1F)。
細胞效應:AGP促進人臍靜脈內皮細胞(HUVEC)、角質形成細胞(HaCaT)遷移和血管形成(圖2F-K)。
3.體內療效:
糖尿病小鼠模型:鏈脲佐菌素(STZ)誘導糖尿病,建立全層皮膚缺損傷口。
傷口愈合:AGP治療組12天愈合率達45%(對照組20%),上皮化加速(圖3A-D)。
皮瓣存活:AGP組皮瓣壞死率僅18%(TGO組58%),血管密度顯著增加(圖4A-G)。
4. 關鍵數據及研究意義
(1) 溶解氧釋放與皮膚滲透(圖1)
數據:
光照下溶解氧濃度30分鐘內從0升至600μM(圖1D);
穿透小鼠皮膚后,AGP組氧濃度達240μM,TGO組幾乎為0(圖1H)。
意義:直接證明溶解氧穿透皮膚的高效性,為AGP的臨床優勢提供核心證據。
(2) 體外細胞功能促進(圖2)
數據:
AGP使HUVEC遷移率提升2倍(圖2H-I),血管形成能力增強(管長度+40%,圖2J-K);
下調缺氧標志物HIF-1α(圖2B-C)。
意義:揭示AGP通過改善缺氧微環境促進細胞修復功能。
(3) 動物模型療效(圖3-4)
數據:
傷口愈合:AGP組第6天愈合率45%(TGO組20%),膠原沉積增加(圖3D,H);
皮瓣存活:AGP組血管密度達66.9%(對照組13.1%),HIF-1α表達降低(圖4E-G);
分子機制:VEGF/HIF-1α比值提升2.48倍(圖4I)。
意義:證實AGP通過促血管生成和緩解缺氧加速傷口愈合。
(4) 安全性及穩定性(圖1I)
數據:AGP在4°C儲存15天仍保持>1000μM氧釋放能力(圖1I)。
意義:確保臨床應用的可行性與長效性。
5. 丹麥Unisense電極的核心價值
(1) 技術原理
功能:實時監測溶液中溶解氧(DO)濃度動態變化(方法2.6)。
實驗設計:用于量化AGP在不同條件下的氧釋放動力學(圖1D-F)。
(2) 關鍵發現(圖1D-F)
光控氧釋放:光照30分鐘DO從0→600μM,黑暗時反向下降(圖1D),證明微藻光合/呼吸作用的可控性。
碳酸鈉增強效應:添加500μM Na?CO?使DO峰值提升至1400μM(圖1F),為配方優化提供依據。
緩釋特性:DO濃度隨時間呈緩釋曲線(30分鐘達平臺期),符合治療需求。
(3) 研究意義
機制驗證:直接量化AGP的氧釋放能力,排除間接檢測方法(如熒光探針)的誤差風險。
劑量優化:確定微藻最佳濃度(1×10? cells/ml,圖1E)和碳酸鈉添加量,最大化療效。
技術優勢:高時空分辨率捕捉動態過程(秒級響應),優于傳統終點法檢測。
6. 結論
1.AGP有效性:溶解氧穿透深度>100倍于氣態氧,顯著加速糖尿病傷口愈合(12天愈合率45%)和皮瓣存活(壞死率降至18%)。
2.機制明確:通過下調HIF-1α、上調VEGF,促進血管生成,逆轉慢性傷口缺氧微環境。
3.臨床價值:低成本(<1美元/片)、長效穩定(15天活性)、無免疫原性,為糖尿病足潰瘍提供革新療法。
4.Unisense電極貢獻:精準量化氧釋放動力學,為AGP的設計優化和機制闡釋提供不可替代的數據支持。
總結
本研究通過丹麥Unisense電極的動態監測,結合多維度實驗驗證,首次闡明:
1.溶解氧的核心優勢:高效穿透皮膚,直達深層缺氧組織;
2.AGP的設計科學性:微藻光合作用提供持續、可控氧源;
3.Unisense技術的不可替代性:
實時捕捉氧釋放動力學,指導劑量優化;
驗證光照/黑暗切換的氧控能力;
為轉化醫學提供精準數據支撐。
該研究為糖尿病慢性傷口治療開辟了新途徑,Unisense電極在此過程中發揮了關鍵的機制解碼和技術優化作用。