熱線:021-66110810,66110819
手機:13564362870

熱線:021-66110810,66110819
手機:13564362870
Hydrogen Alleviates Neuronal Injury and Neuroinflammation Induced by Microglial Activation via the Nuclear Factor Erythroid 2-related Factor 2 Pathway in Sepsis-associated Encephalopathy
氫氣可減輕膿毒癥相關腦病中小膠質細胞通過核因子紅細胞 2 相關因子 2 通路激活引起的神經元損傷和神經炎癥
來源:H. Chen et al. / Neuroscience 466 (2021) 87–100
1. 摘要核心內容
本研究揭示了氫氣(H?) 通過激活核因子E2相關因子2(Nrf2)通路,抑制小膠質細胞M1型極化,減輕膿毒癥相關腦病(SAE)的神經炎癥和神經元損傷。關鍵發現:
神經保護機制:
H?通過Nrf2通路抑制TLR4/NF-κB信號,減少促炎因子(TNF-α、IL-1β、HMGB1、NO)釋放(圖3, 圖5)。


H?促進小膠質細胞從促炎M1型(CD86?)向抗炎M2型(CD206?)極化(圖2, 圖6)。


H?降低神經元凋亡(caspase-3↓、Bax/Bcl-2↓),改善認知功能障礙(圖4, 圖8, 圖9)。



Nrf2依賴性:所有保護效應在Nrf2基因敲除(Nrf2?/?)小鼠中消失(圖5-9)。

2. 研究目的
探究H?在SAE中調控神經炎癥的分子機制,明確Nrf2通路在H?介導的神經保護中的作用。
3. 研究思路
雙模型驗證→階段干預→表型與機制分析:
模型構建:
體內:盲腸結扎穿孔(CLP)誘導SAE小鼠模型,腹腔注射H?飽和生理鹽水(5 mL/kg)。
體外:LPS激活小膠質細胞,用H?富集培養基處理,收集條件培養基刺激神經元。
干預階段:
體內:SAE后1 h和6 h給予H?。
體外:小膠質細胞預處理H?后LPS刺激。
分析維度:
炎癥表型:小膠質細胞極化(M1/M2)、細胞因子釋放。
神經元損傷:凋亡標志物(caspase-3、Bax/Bcl-2)、神經元存活率。
認知功能:Morris水迷宮測試(逃避潛伏期、平臺穿越次數)。
分子機制:Nrf2核轉位、TLR4/NF-κB通路活化。
4. 關鍵數據及研究意義
(1)炎癥調控(圖2, 圖3, 圖5, 圖6)
數據:
H?使LPS激活的小膠質細胞中M1型(CD86?)↓30%,M2型(CD206?)↑40%(圖2B-D)。
SAE小鼠皮層TNF-α↓50%、IL-1β↓45%(圖5A-B),NF-κB磷酸化↓60%(圖3F)。
意義:證實H?通過Nrf2抑制神經炎癥風暴,為靶向小膠質細胞極化提供新策略。
(2)神經元保護(圖4, 圖8)
數據:
H?處理使神經元凋亡率(TUNEL?)↓55%(圖8E),LDH釋放↓40%(圖4A)。
神經元存活率↑35%(MTT assay,圖4E)。
意義:H?通過Nrf2阻斷小膠質細胞介導的神經毒性,維持神經元存活。
(3)認知功能改善(圖9)
數據:
H?使SAE小鼠逃避潛伏期↓40%(圖9A),平臺穿越次數↑2.5倍(圖9B)。
目標象限停留時間↑50%(圖9C)。
意義:H?依賴Nrf2逆轉SAE誘導的認知障礙,關聯神經炎癥與行為學損傷。
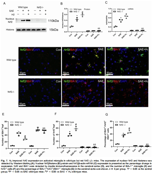
(4)Nrf2通路的核心作用(圖1, 圖7)

數據:
LPS激活小膠質細胞后Nrf2核轉位↑3倍(圖1B-C),H?進一步↑2倍(圖7B-C)。
Nrf2?/?小鼠中H?的保護效應完全消失(圖5-9)。
意義:Nrf2是H?抗炎與神經保護的必需樞紐,為SAE治療提供精準靶點。
5. 核心結論
Nrf2依賴性機制:H?通過激活Nrf2通路,抑制TLR4/NF-κB信號,減少促炎因子釋放。
小膠質細胞極化調控:H?促進M2型極化,減輕神經炎癥。
神經保護與認知改善:H?降低神經元凋亡,改善SAE認知功能障礙,且所有效應均依賴Nrf2。
治療啟示:H?可作為SAE的潛在治療劑,靶向Nrf2通路調控神經免疫穩態。
6. 丹麥Unisense電極的研究意義
技術原理與數據:
功能:用于檢測H?在培養基和生理鹽水中的溶解濃度(方法部分)。
關鍵參數:電極確認H?飽和濃度為0.6 mM(0.5 MPa壓力下溶解4小時)。
質控作用:確保實驗所用H?濃度一致性(每周新鮮配制)。
科學價值:
標準化干預:Unisense電極提供精確的H?濃度監控,消除因溶解差異導致的實驗偏差。
跨研究可比性:為H?治療研究建立可重復的濃度基準(0.6 mM),促進不同模型間結果對比。
機制可靠性:濃度可控性支撐了Nrf2通路機制的嚴謹性,排除濃度波動對結論的干擾。
領域貢獻:
解決氣體治療研究中濃度標準化難題,為氫氣醫學的轉化研究提供技術支撐。