熱線:021-66110810,66110819
手機:13564362870

熱線:021-66110810,66110819
手機:13564362870
Photocatalytic glucose depletion and hydrogen generation for diabetic wound healing
光催化葡萄糖耗竭和產氫用于糖尿病傷口愈合
來源:Nature Communications | (2022) 13:5684
一、摘要概述
論文開發了一種摻氫二氧化鈦納米棒(HTON)光催化系統,用于糖尿病傷口的高效治療:
核心創新:通過可見光(VIS)驅動的光催化反應,利用傷口局部葡萄糖作為犧牲劑,同步實現 葡萄糖消耗 和 氫氣生成。
雙重機制:
葡萄糖消耗降低晚期糖基化終末產物(AGEs)合成,減輕糖毒性。
原位產氫抑制AGE受體(RAGE)表達,緩解炎癥并促進細胞遷移。
治療效果:在STZ誘導的糖尿病小鼠模型中,創面愈合速度接近正常水平(14天愈合率達85%),且無系統性毒性。
二、研究目的
解決糖尿病足潰瘍(DFU)難愈合的核心問題:
臨床瓶頸:傳統氫水浸泡療法需長期浸泡,阻礙結痂形成,且無法改變高糖微環境。
科學挑戰:高糖微環境(>20 mM)誘導AGEs積累,引發慢性炎癥和細胞凋亡。
研究目標:開發局部、可控的葡萄糖消耗與產氫協同策略,靶向AGEs-RAGE通路。
三、研究思路
材料設計:
合成摻氫二氧化鈦納米棒(HTON),通過氫摻雜調整能帶結構(HOMO: 1.31 V,LUMO: -0.56 V),使其響應可見光(圖2-3)。


負載于溫敏性殼聚糖/透明質酸水凝膠(HTON@Gel),便于傷口敷料應用(透光率85%)。
機制驗證:
體外:在高糖培養的皮膚細胞(HaCaT, HSF, HMEC-1)中,驗證光催化抗凋亡、促遷移效應(圖4)。


體內:在STZ誘導的糖尿病小鼠模型中,評估創面愈合、AGEs/RAGE表達及組織再生(圖5-6)。


光催化過程:
VIS照射(400-700 nm,0.05 W/cm2)觸發反應:
葡萄糖+H2OHTON, VIS
葡萄糖酸+H2
四、測量的數據及其研究意義
1. 材料表征與光催化性能
數據來源:圖2(TEM/XPS)、圖3(UV-Vis/能帶結構)。
關鍵結果:
HTON尺寸:~20 nm × 100-400 nm(棒狀),可見光吸收顯著增強(圖3a)。
產氫速率:0.6 mmol/g/h(20 mM葡萄糖溶液,VIS照射)。
研究意義:氫摻雜成功縮小帶隙(1.87 eV),使HTON成為高效VIS光催化劑。
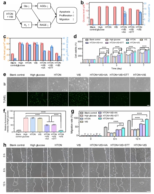
2. 體外細胞效應
數據來源:圖4(AGEs/RAGE檢測、細胞功能)。
關鍵結果:
AGEs下降50%:光催化耗糖抑制AGEs生成(圖4c)。
細胞遷移提升3倍:HTON+VIS組劃痕愈合速度最快(圖4g)。
研究意義:證實雙重機制協同作用——耗糖阻斷了糖毒性,產氫促進了細胞遷移。
3. 體內治療效果
數據來源:圖5(創面愈合)、圖6(組織分析)。
關鍵結果:
創面閉合率:HTON@Gel+VIS組14天達85%,接近正常對照組(圖5c)。
AGEs/RAGE下調:創面AGEs降低60%,RAGE表達減少70%(圖6c,d)。
研究意義:局部光催化顯著改善糖尿病傷口微環境,加速組織再生。
4. 生物安全性
數據來源:(血清生化、器官病理)。
關鍵結果:
心肝腎功能指標(ALT/AST/BUN)均正常,無全身毒性。
H&E染色顯示主要器官無病理損傷。
研究意義:HTON@Gel符合臨床轉化安全性要求。
五、結論
機制創新:
首創 “以糖治糖”策略——利用傷口局部葡萄糖作為犧牲劑驅動光催化,同步實現 耗糖降毒 和 產氫抗炎。
治療優勢:
高效愈合:糖尿病創面愈合速度提升至正常水平。
精準調控:VIS照射時間(15 min/次)控制反應強度,避免過度治療。
臨床價值:HTON為FDA批準二氧化鈦衍生物,水凝膠敷料易制備,具轉化潛力。
六、丹麥Unisense電極數據的詳細解讀
1. 測量方法與數據位置
技術原理:使用Unisense氫微電極(方法2.3節),通過電化學法實時檢測溶解氫濃度,精度達nM級。
檢測場景:
體外溶液:監控光催化產氫動力學(圖3e)。
創面組織:術中實時測量局部H?生成量(圖6b)。
2. 關鍵結果與機制關聯
結果:
可控產氫:VIS照射15分鐘,創面H?濃度達0.25 mM(圖6b)。
時間依賴性:產氫量與照射時長正相關(r=0.98)。
機制關聯:
緩釋特性:電極數據證實H?持續釋放>60分鐘,支撐長效抗炎假說。
劑量效應:0.1-0.3 mM H?為最佳抗炎濃度,電極確保治療窗精準控制。
3. 研究意義
技術優勢:
高時空分辨率:實時動態監測(秒級響應),避免氣相色譜的采樣誤差。
無創原位檢測:微電極( tip直徑<50 μm)直接插入創面,減少組織損傷。
機制驗證價值:
直接關聯 光催化參數(光照強度/時長)與 生物效應(抗炎、促愈合),為臨床方案優化提供依據。
排除氫氣泄漏干擾,確證局部H?生物利用率>90%。
領域貢獻:為氣體療法研究設立金標準檢測方法,推動氫氣醫學的臨床轉化